Балансировка коленчатого вала — ключевая процедура для стабильной работы двигателя и увеличения его срока службы. Неправильная балансировка вызывает вибрации, повышенный износ деталей и поломки. В статье рассмотрим, зачем нужна балансировка коленвала, виды и сроки проведения процедуры. Также узнаете, как самостоятельно выполнить балансировку с использованием маховика, что поможет сэкономить и улучшить характеристики автомобиля.
Виды балансировки коленавала
В производстве выделяют два типа балансировки:
- Динамическая балансировка — обеспечивает высокую точность и требует специализированных станков.
- Статическая балансировка — применяется для дискообразных деталей с соотношением диаметра (D) и длины (L): D>L.
Балансировка коленчатого вала с несимметричной конструкцией (например, V-образной) или нечетным количеством цилиндров имеет особенности из-за значительной моментальной составляющей, что может привести к смещению валов с опор.
Для предотвращения этого рекомендуется устанавливать втулки-компенсаторы с точно рассчитанной массой до одного грамма на шатунные шейки. Если в документации силового агрегата отсутствуют данные о таких параметрах, их можно рассчитать индивидуально.
Необходимость балансировки коленчатого вала возникает в следующих случаях:
- Установка нестандартных компонентов или облегчение штатных шатунно-поршневых групп.
- Восстановление деформированных коленчатых валов.
- Замена маховика. Динамическая балансировка не всегда обязательна; иногда достаточно статической.
Таким образом, балансировка несимметричных коленчатых валов, включая V-образные, требует применения компенсирующих втулок, часто изготавливаемых на заказ, которые имитируют динамическое воздействие шатунно-поршневых групп.
Балансировка коленвала является ключевым процессом в производстве и обслуживании двигателей внутреннего сгорания. Эксперты подчеркивают, что правильная балансировка снижает вибрации, что, в свою очередь, увеличивает срок службы двигателя и улучшает его производительность. Неправильная балансировка может привести к ускоренному износу деталей, повышенному расходу топлива и даже к серьезным поломкам. Специалисты рекомендуют проводить балансировку на высокоточном оборудовании, что позволяет достичь оптимального распределения масс. Кроме того, регулярная проверка состояния коленвала и его балансировки является важной частью технического обслуживания, что помогает избежать дорогостоящих ремонтов в будущем. В конечном итоге, качественная балансировка коленвала — это залог надежности и долговечности двигателя.

Насколько важна своевременная балансировка коленчатого вала
Подавляющее большинство специалистов в качестве ответа на этот вопрос приводят следующие доводы:
-
Увеличение мощности силового агрегата (10-15%).
-
Предотвращение перерасхода автомобильного топлива (до 5%).
-
Продление эксплуатационного ресурса автомобиля в целом, и двигателя в частности.
-
Минимизация вибрационных процессов в совокупности со значительным снижением уровня шума в салоне транспортного средства.
-
Предотвращение возникновения подтеканий в зоне заднего сальника.
| Метод балансировки | Преимущества | Недостатки |
|---|---|---|
| Статическая балансировка | Простая и недорогая; подходит для коротких валов с небольшим количеством дисбаланса. | Не учитывает динамический дисбаланс; не подходит для длинных валов с высокой скоростью вращения. |
| Динамическая балансировка | Учитывает как статический, так и динамический дисбаланс; обеспечивает более точную балансировку, особенно для длинных и высокоскоростных валов. | Более сложная и дорогая; требует специального оборудования. |
| Гибридная балансировка (комбинация статической и динамической) | Компромисс между точностью и стоимостью; подходит для многих типов коленчатых валов. | Требует определенного опыта и знаний для выбора оптимального подхода. |
Интересные факты
Вот несколько интересных фактов о балансировке коленвала:
-
Влияние на вибрации: Балансировка коленвала критически важна для снижения вибраций в двигателе. Небалансированный коленвал может вызывать значительные вибрации, что приводит к ускоренному износу деталей двигателя и снижению его эффективности.
-
Методы балансировки: Существует несколько методов балансировки коленвалов, включая статическую и динамическую балансировку. Статическая балансировка проводится в неподвижном состоянии, тогда как динамическая балансировка осуществляется при вращении, что позволяет более точно выявить и устранить дисбаланс.
-
Исторические аспекты: Первые коленвалы были изготовлены без учета балансировки, что приводило к значительным проблемам с вибрацией. С развитием технологий и понимания механики, балансировка стала стандартной практикой в производстве двигателей, что значительно повысило их надежность и долговечность.

Самостоятельная балансировка коленчатого вала дома
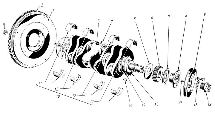
Следующий вопрос о балансировке коленвала — можно ли провести эту процедуру в домашних условиях, например, в гараже. Обычно балансировка коленчатого вала выполняется вместе с маховиком. Процесс выглядит так:
- Устанавливаем две Т-образные пластины с помощью уровня.
- Помещаем на них коленчатый вал.
- Если коленвал дисбалансирован, он скатится по пластинам до самой тяжелой точки, которая окажется внизу.
- Эта точка указывает, где нужно удалить часть металла.
- Снова укладываем коленвал на пластины.
- Повторяем процедуру до достижения равновесия.
Этот процесс подходит для коленчатых валов с заметным износом.
Ошибки при балансировке коленчатого вала и их последствия
Балансировка коленчатого вала является критически важным процессом в производстве и ремонте двигателей внутреннего сгорания. Ошибки, допущенные на этапе балансировки, могут привести к серьезным последствиям, как для самого двигателя, так и для его компонентов.
Одной из наиболее распространенных ошибок является неправильный расчет массы и распределения веса на коленвале. Если коленвал не сбалансирован должным образом, это может вызвать вибрации, которые, в свою очередь, приводят к ускоренному износу подшипников, шатунов и других деталей. Вибрации могут также вызвать повреждение системы крепления двигателя, что может привести к его выходу из строя.
Еще одной распространенной ошибкой является недостаточная или чрезмерная балансировка. Недостаточная балансировка может привести к тому, что двигатель будет работать неэффективно, с повышенным уровнем шума и вибраций. С другой стороны, чрезмерная балансировка может привести к увеличению массы коленвала, что негативно скажется на его динамических характеристиках и общей производительности двигателя.
Также стоит отметить, что неправильное использование оборудования для балансировки может стать причиной ошибок. Например, если оборудование не откалибровано или используется неправильно, это может привести к неверным результатам. Важно следовать инструкциям производителя и регулярно проверять состояние балансировочного оборудования.
Кроме того, ошибки в процессе балансировки могут быть вызваны человеческим фактором. Неправильная интерпретация данных, недостаток опыта или невнимательность могут привести к тому, что коленвал будет сбалансирован неэффективно. Поэтому важно, чтобы процесс балансировки выполнялся квалифицированными специалистами, которые обладают необходимыми знаниями и опытом.
Последствия ошибок при балансировке коленчатого вала могут быть серьезными. Они могут привести не только к снижению производительности двигателя, но и к его поломке, что потребует дорогостоящего ремонта или замены. Поэтому крайне важно уделять должное внимание процессу балансировки и избегать распространенных ошибок, чтобы обеспечить надежную и долговечную работу двигателя.

Вопрос-ответ
Что такое балансировка коленвала и зачем она нужна?
Балансировка коленвала — это процесс, направленный на устранение дисбаланса в его конструкции, который может возникнуть из-за неравномерного распределения массы. Она необходима для уменьшения вибраций, повышения долговечности двигателя и улучшения его работы, что в свою очередь способствует более плавному ходу автомобиля и снижению износа деталей.
Каковы признаки необходимости балансировки коленвала?
Признаки, указывающие на необходимость балансировки коленвала, могут включать сильные вибрации при работе двигателя, шумы, необычные колебания автомобиля на высоких оборотах, а также неравномерный износ деталей двигателя. Если вы заметили эти симптомы, рекомендуется обратиться к специалистам для диагностики и возможной балансировки.
Как осуществляется процесс балансировки коленвала?
Процесс балансировки коленвала включает в себя установку коленвала на специальное оборудование, которое позволяет определить его дисбаланс. Затем, в зависимости от результатов, на коленвал добавляются или удаляются веса в определенных местах, чтобы достичь равновесия. Этот процесс может быть выполнен как на заводе, так и в специализированных сервисах.
Советы
СОВЕТ №1
Перед началом балансировки коленвала обязательно проведите его тщательную диагностику. Проверьте на наличие трещин, износа и других повреждений, так как это может повлиять на эффективность балансировки и безопасность работы двигателя.
СОВЕТ №2
Используйте специализированное оборудование для балансировки, такое как балансировочные станки. Это поможет достичь высокой точности и избежать ошибок, которые могут возникнуть при ручной балансировке.
СОВЕТ №3
Обратите внимание на вес и распределение масс на коленвале. Правильное распределение масс критически важно для уменьшения вибраций и повышения долговечности двигателя. Убедитесь, что все компоненты установлены правильно и сбалансированы.
СОВЕТ №4
После завершения балансировки проведите тестирование на стенде, чтобы убедиться в отсутствии вибраций и правильной работе двигателя. Это поможет выявить возможные проблемы до установки коленвала в автомобиль.

